linksunten Archiv
Startseite
|
Idee
|
Moderation
|
linksunten
|
Spenden
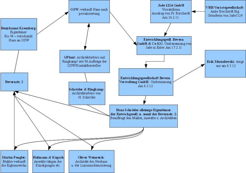
Schaubild zur Aktion
Verfasst von: autonome gruppen. Verfasst am:
25.07.2012
- 09:31. Geschehen am: Mittwoch,
25. Juli 2012
.
Zugehöriger Artikel:
64353
Download:
Bilddatei